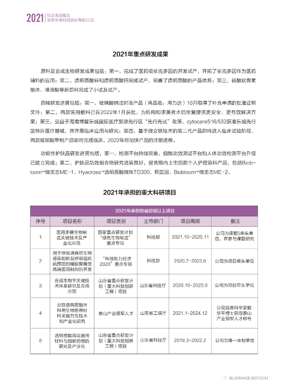
华熙生物

华熙生物 2021社会责任报告

华熙生物致力于为人类带来健康、美丽、快乐的生命体验。