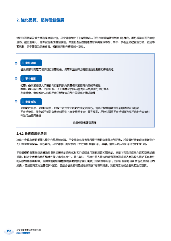
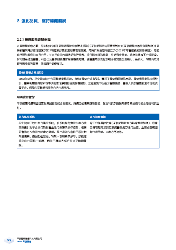
平安好医生

平安好医生2023環境、社會及管治報告關於本報告

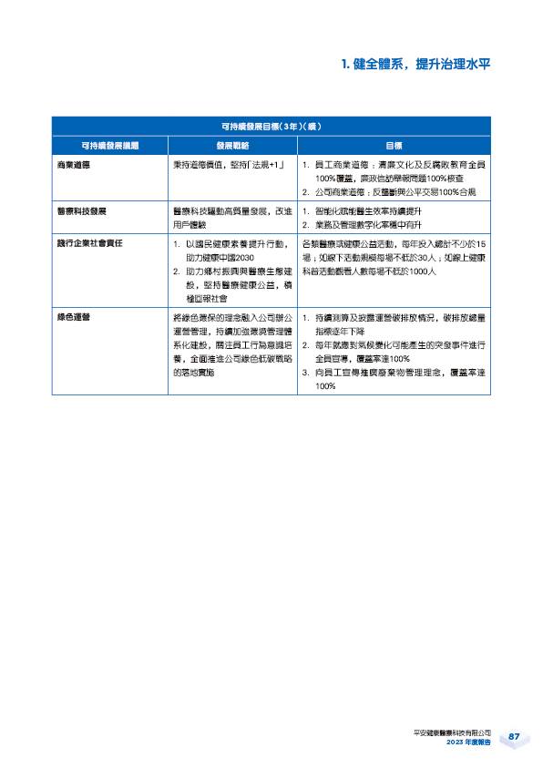
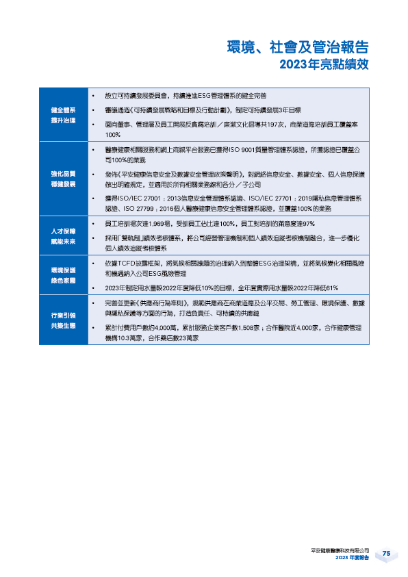
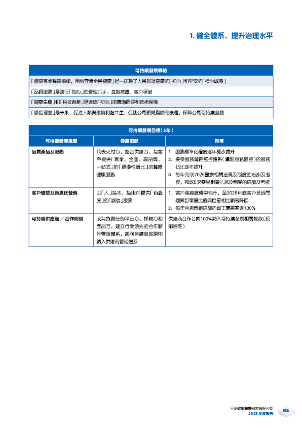
健全體系提升治理、強化品質穩健發展、人才保障賦能未來